
Εικόνα 1. Spice (Πρόγραμμα προσομοίωσης με έμφαση ολοκληρωμένου κυκλώματος)
SPICE (Πρόγραμμα προσομοίωσης με έμφαση ολοκληρωμένου κυκλώματος) είναι ένα πρόγραμμα υπολογιστή που χρησιμοποιείται για να μιμηθεί πώς συμπεριφέρονται τα ηλεκτρονικά κυκλώματα.Μπορείτε να το χρησιμοποιήσετε για να ελέγξετε πώς θα λειτουργήσουν τα κυκλώματα πριν από την κατασκευή τους.Με το Spice, μπορείτε να δείτε πώς διαφορετικά μέρη όπως αντιστάσεις, πυκνωτές και τρανζίστορ παίζουν μαζί σε ένα κύκλωμα, καθιστώντας τον σχεδιασμό ευκολότερο και ταχύτερο.

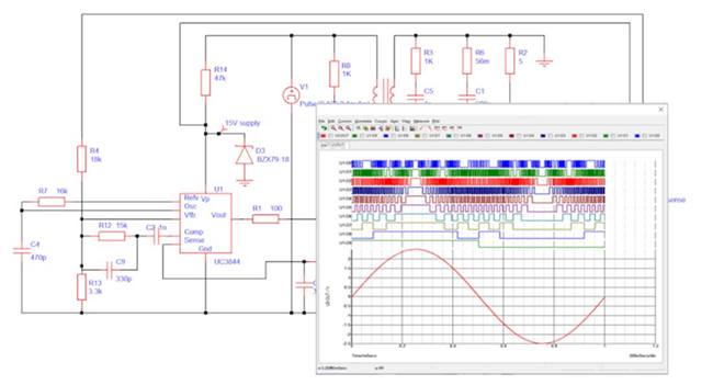
Εικόνα 2. Προσομοίωση μπαχαρικών που δείχνει σχηματικές κυματομορφές κυκλώματος και εξόδου
Η προσομοίωση μπαχαρικών λειτουργεί δημιουργώντας ένα μοντέλο υπολογιστή ενός κυκλώματος.Αντί να οικοδομήσουμε το κύκλωμα με τα πραγματικά μέρη, μπορείτε να χρησιμοποιήσετε το πρόγραμμα για να περιγράψετε κάθε συνιστώσα όπως αντιστάσεις, πυκνωτές και τρανζίστορ και πώς συνδέονται.Το λογισμικό στη συνέχεια λειτουργεί όπως η ηλεκτρική ενέργεια τρέχει μέσα από το κύκλωμα και δείχνει τι θα συμβεί.
Με το Spice, μπορείτε να δείτε αποτελέσματα όπως Τάση, ρεύμα και ισχύ σε διαφορετικά σημεία του κυκλώματος.Μπορείτε επίσης να αλλάξετε εξαρτήματα, όπως να δοκιμάσετε έναν μεγαλύτερο πυκνωτή ή μια μικρότερη αντίσταση, και να δείτε αμέσως πώς αντιδρά το κύκλωμα.Μπορείτε επίσης να δοκιμάσετε τον τρόπο συμπεριφοράς του κυκλώματος με διαφορετικά σήματα εισόδου, όπως σταθερή ισχύ ή μεταβαλλόμενες κυματομορφές.
Αυτό καθιστά ευκολότερο να βρεθούν λάθη, να διορθώσουν τα προβλήματα και να βελτιώσουν τα σχέδια πριν περάσουν χρόνο και χρήματα για την οικοδόμηση του πραγματικού πράγματος.Το Spice σας δίνει έναν ασφαλή και απλό τρόπο δοκιμής ιδεών σε έναν υπολογιστή πριν δημιουργήσετε το πραγματικό υλικό.
Το Spice δημιουργήθηκε για πρώτη φορά στο Πανεπιστήμιο της Καλιφόρνια, Μπέρκλεϊ Στις αρχές της δεκαετίας του 1970.Μεγάλωσε από ένα προηγούμενο πρόγραμμα που ονομάζεται Cancer, που αναπτύχθηκε στα τέλη της δεκαετίας του 1960 και κυκλοφόρησε επίσημα ως Έκδοση μπαχαρικών 1 Το 1972, το πρόγραμμα διατέθηκε δωρεάν στο κοινό, χάρη στον καθηγητή Donald Pederson, ο οποίος πίστευε ότι η πρόοδος στην τεχνολογία θα πρέπει να μοιράζεται ανοιχτά.
Η πρώτη έκδοση του Spice γράφτηκε στο Fortran, μια γλώσσα που χρησιμοποιήθηκε για την επιστημονική πληροφορική εκείνη την εποχή, και σχεδιάστηκε για να τρέχει σε υπολογιστές mainframe.Σε 1975, Spice2 απελευθερώθηκε, προσφέροντας περισσότερη ακρίβεια και χαρακτηριστικά.Μία από τις πιο δημοφιλείς αναθεωρήσεις ήταν Spice2G.6, η οποία έγινε χρήσιμη για την ανάλυση κυκλωμάτων και τη διδασκαλία.Ένα σημαντικό ορόσημο ήρθε το 1985 με την κυκλοφορία του Μπαχαρικό3, ξαναγράφηκε στη γλώσσα προγραμματισμού C.Αυτή η αλλαγή έκανε το Spice ταχύτερο, πιο ευέλικτο και πιο εύκολο να προσαρμοστεί σε νέα συστήματα υπολογιστών.Το Spice3 πρόσθεσε επίσης υποστήριξη για νέα μοντέλα συσκευών, όπως MESFETs, και σας επέτρεψε να χρησιμοποιήσετε ετικέτες κειμένου αντί για αριθμούς για κόμβους κυκλώματος.
Από τότε, το Spice συνέχισε να εξελίσσεται.Διαφορετικές εταιρείες και κατασκευαστές έχουν δημιουργήσει τις δικές τους εκδόσεις, όπως PSPICE, HSPICE και LTSPICE, κάθε προσθήκη εξειδικευμένων χαρακτηριστικών, βελτιωμένες διεπαφές και μεγαλύτερες βιβλιοθήκες ηλεκτρονικών εξαρτημάτων.Σήμερα, το Spice παραμένει ένα από τα πιο κύρια εργαλεία στα ηλεκτρονικά.Από τις πρώτες της μέρες στους υπολογιστές mainframe μέχρι τις σύγχρονες εκδόσεις που εκτελούνται σε επιτραπέζιους υπολογιστές και φορητούς υπολογιστές, έχει γίνει ένα τυπικό εργαλείο για το σχεδιασμό, τη δοκιμή και την βελτίωση των κυκλωμάτων πριν από την κατασκευή τους.

Εικόνα 3.
Spice σε DC προσομοίωση - Το Spice ελέγχει τον τρόπο με τον οποίο ένα κύκλωμα συμπεριφέρεται με σταθερά, αμετάβλητα σήματα.Το μπαχαρικό δείχνει τις τάσεις και τα ρεύματα σε κάθε τμήμα του κυκλώματος όταν τροφοδοτείται από μια σταθερή πηγή.
Μπαχαρικό σε απόκριση AC - Μελέτες μπαχαρικών πώς τα κυκλώματα ανταποκρίνονται στα σήματα που αλλάζουν με τη συχνότητα.Αυτό είναι χρήσιμο για το σχεδιασμό ενισχυτών, φίλτρων και άλλων συστημάτων όπου η απόδοση εξαρτάται από τη συχνότητα.
Μπαχαρικό σε παροδική συμπεριφορά - Το SPICE δείχνει πώς αντιδρά ένα κύκλωμα με την πάροδο του χρόνου όταν οι εισόδους αλλάζουν ξαφνικά ή συνεχώς, όπως η ενεργοποίηση και η απενεργοποίηση μιας συσκευής.Σας βοηθά να βλέπετε με σαφήνεια το χρονοδιάγραμμα και τις κυματομορφές.
Πρόβλεψη θορύβου - Το Spice προβλέπει ανεπιθύμητα σήματα ή διαταραχές, που ονομάζεται θόρυβος, σε ένα κύκλωμα.Αυτό σας επιτρέπει να σχεδιάσετε πιο σταθερά και αξιόπιστα συστήματα, ειδικά σε ευαίσθητα ηλεκτρονικά.
Μπαχαρικό στη μοντελοποίηση συσκευών - Το Spice μπορεί να δημιουργήσει μοντέλα απλών εξαρτημάτων, όπως αντιστάσεις και πυκνωτές, καθώς και πολύπλοκες συσκευές όπως δίοδοι και τρανζίστορ.Αυτά τα μοντέλα λειτουργούν όπως τα πραγματικά στοιχεία για ακριβή προσομοίωση.
Spice στη βελτιστοποίηση σχεδιασμού - Το Spice σάς επιτρέπει να δοκιμάσετε τα κυκλώματα ουσιαστικά, να αλλάξετε τις τιμές των εξαρτημάτων και να εκτελέσετε ξανά προσομοιώσεις.Αυτό διευκολύνει τη βελτίωση των σχεδίων μειώνοντας παράλληλα την ανάγκη για φυσικά πρωτότυπα.
Μπαχαρικό στην εκπαίδευση - Το Spice χρησιμοποιείται στα σχολεία και τα πανεπιστήμια.Με προγράμματα όπως το PSPICE®, μπορείτε να μάθετε πώς λειτουργούν τα κυκλώματα χωρίς ακριβές εργαστηριακές ρυθμίσεις, καθιστώντας το ένα πολύτιμο εργαλείο διδασκαλίας.

Εικόνα 4. Spice Beyond Electronics: Θερμική, Ηλεκτρομηχανική και Πολλαπλή
Το μπαχαρικό δεν περιορίζεται στην προσομοίωση ηλεκτρονικών κυκλωμάτων.Το SPICE μπορεί επίσης να χρησιμοποιηθεί για τη μοντελοποίηση μη ηλεκτρικών συστημάτων όπως θερμικές και ηλεκτρομηχανικές διεργασίες.Αυτό λειτουργεί κάνοντας αναλογίες μεταξύ ηλεκτρικών εξαρτημάτων και φυσικών συστημάτων.Για παράδειγμα, η θερμική χωρητικότητα σε ένα θερμικό σύστημα μπορεί να συγκριθεί με την ηλεκτρική χωρητικότητα, επιτρέποντας στο Spice να προσομοιώνει τον τρόπο με τον οποίο οι ροές θερμότητας και ο τρόπος με τον οποίο εκτελούνται τα συστήματα ψύξης.Αυτό είναι ιδιαίτερα χρήσιμο στα σύγχρονα ηλεκτρονικά, όπου η διαχείριση θερμότητας είναι βασική για αξιόπιστη λειτουργία.
Το μπαχαρικό μπορεί επίσης να εφαρμοστεί σε ηλεκτρομηχανικά συστήματα, όπως κινητήρες και μονάδες.Με τη μετατροπή των μηχανικών εξαρτημάτων σε ισοδύναμα ηλεκτρικά μοντέλα, μπορείτε να μελετήσετε μαζί τόσο την ηλεκτρική όσο και τη μηχανική απόδοση σε μία προσομοίωση.Αυτό βοηθά στη διύλιση των σχεδίων και στην εξασφάλιση ομαλής αλληλεπίδρασης μεταξύ διαφορετικών τμημάτων του συστήματος.
Πέρα από αυτές τις χρήσεις, το μπαχαρικό έχει επίσης επεκταθεί σε περιοχές όπως η ηλεκτρομαγνητική και η μικρορευστική.Στην ηλεκτρομαγνητική, τα μπαχαρικά μοντελοποιούν την αλληλεπίδραση ηλεκτρικών και μαγνητικών πεδίων για τη βελτίωση της απόδοσης των συσκευών.Στη μικρορευστοποίηση, το Spice χρησιμοποιεί ηλεκτρικές αναλογίες για την πρόβλεψη της ροής υγρών σε πολύ μικρά κανάλια, βοηθώντας σας να βελτιστοποιήσετε τις συσκευές Lab-On-A-Chip και παρόμοια συστήματα.
Αυτές οι διαφορετικές εφαρμογές δείχνουν την ευελιξία και την αξία του Spice σε πολλαπλά πεδία χειρισμού.Από τη διαχείριση της θερμότητας έως τη βελτίωση των κινητήρων, τα πεδία μοντελοποίησης ή την πρόβλεψη της ροής υγρών, το Spice παρέχει μια ενοποιημένη πλατφόρμα για τη δοκιμή και τη διύλιση σχεδίων πριν από την κατασκευή τους.
Το Spice κάνει το σχεδιασμό κυκλώματος ευκολότερο και ταχύτερο.Μπορείτε να δοκιμάσετε τις ιδέες σας σε έναν υπολογιστή πριν δημιουργήσετε ένα υλικό.Αυτό εξοικονομεί χρόνο, μειώνει το κόστος και αποφεύγει τα λάθη νωρίς στη διαδικασία.Παρέχει επίσης ακριβείς λεπτομέρειες όπως η τάση, το ρεύμα και η ισχύς, βοηθώντας σας να καταλάβετε πώς θα λειτουργήσει ένα κύκλωμα στην πραγματική.Το Spice υποστηρίζει πολλά διαφορετικά εξαρτήματα, από απλές αντιστάσεις σε σύνθετες συσκευές όπως τρανζίστορ και συστήματα ισχύος.Τα σχέδια μπορούν να αλλάξουν γρήγορα και τα αποτελέσματα εμφανίζονται αμέσως, γεγονός που καθιστά πολύ πιο εύκολη τα κυκλώματα διύλισης και βελτίωσης.
Παρόλο που το μπαχαρικό είναι υπέροχο, έχει επίσης κάποια όρια.Η ακρίβεια των αποτελεσμάτων της εξαρτάται από το πόσο καλά είναι τα μοντέλα συστατικών, εάν τα μοντέλα δεν είναι ρεαλιστικά, η προσομοίωση μπορεί να μην ταιριάζει με την πραγματική απόδοση.Μπορεί επίσης να είναι δύσκολο να χρησιμοποιήσετε, αφού η κατανόηση της εγκατάστασης και των αποτελεσμάτων απαιτεί κάποια πρακτική.Για πολύ μεγάλα και σύνθετα κυκλώματα, το Spice μπορεί να τρέξει αργά και να απαιτήσει έναν ισχυρό υπολογιστή.Το πιο σημαντικό, το Spice δεν μπορεί να αντικαταστήσει πλήρως τις πραγματικές δοκιμές, επειδή ορισμένες φυσικές επιδράσεις είναι πολύ περίπλοκες για να μοντελοποιήσουν.Αυτό σημαίνει ότι πρέπει να δημιουργήσετε και να δοκιμάσετε τα κυκλώματά σας για να επιβεβαιώσετε τα αποτελέσματα.
Το πρόγραμμα SPICE ή προσομοίωσης με έμφαση ολοκληρωμένου κυκλώματος είναι κάτι περισσότερο από ένα πρόγραμμα για τα κυκλώματα δοκιμών, είναι ένα κύριο εργαλείο για τη μάθηση, το σχεδιασμό και τη βελτίωση των συστημάτων.Το Spice εξοικονομεί χρόνο, μειώνει το κόστος και κάνει τα σχέδια πιο ακριβή.Παρόλο που δεν μπορεί να αντικαταστήσει πλήρως τις πραγματικές δοκιμές, το Spice σας δίνει έναν απλό τρόπο κατανόησης και βελτίωσης της εργασίας σας.Χρησιμοποιώντας το Spice μαζί, μπορούν να γίνουν καλύτερα και πιο αξιόπιστα σχέδια.
Σχετικά με εμάς
Ικανοποίηση του πελάτη κάθε φορά.Αμοιβαία εμπιστοσύνη και κοινά συμφέροντα.
Johnson Counter Basics: Πώς λειτουργεί και οι κύριες εκτιμήσεις
2024-09-11
Εξερευνώντας το IC 7400: Προδιαγραφές, διαμόρφωση ακίδων και πρακτικές εφαρμογές
2024-09-09
Ναι, το Spice μπορεί να προσομοιώσει στοιχεία ψηφιακής λογικής, όπως πύλες, μανδάλες και σαγιονάρες.Ωστόσο, είναι κυρίως σχεδιασμένο για αναλογικά κυκλώματα, επομένως οι ψηφιακές προσομοιώσεις μπορεί να μην είναι τόσο αποτελεσματικές όσο τα εξειδικευμένα ψηφιακά εργαλεία.
Ναι, αλλά απαιτεί κάποια μάθηση.Μπορεί να βρείτε τις εντολές και την ρύθμιση προκλητική στην αρχή.Τα δωρεάν εργαλεία όπως το LTSPICE διευκολύνουν τα μαθήματα, τα κυκλώματα παραδείγματα και μια γραφική διεπαφή.
Το LTSPICE είναι μια ελεύθερη, βελτιωμένη έκδοση του Spice που συνοδεύεται από μια φιλική προς τους αρχάριους διεπαφή, ταχύτερη επεξεργασία και πολλά ενσωματωμένα μοντέλα.Σε αντίθεση με το βασικό μπαχαρικό, είναι ευκολότερο για εσάς και χρησιμοποιείται ευρέως τόσο στη βιομηχανία όσο και στην εκπαίδευση.
Ναί.Ορισμένα plugins προσθέτουν υποστήριξη για προηγμένα εξαρτήματα όπως νέοι ημιαγωγοί ή φωτονικές συσκευές.Άλλοι βελτιώνουν τα γραφήματα, την ανάλυση δεδομένων και τη διεπαφή.Αυτά είναι αποτελεσματικά σε βιομηχανίες όπως η αυτοκινητοβιομηχανία, όπου απαιτούνται λεπτομερείς προσομοιώσεις θερμικής ή αξιοπιστίας.
Το Spice είναι γνωστό για την ακρίβεια και την ευελιξία, προσφέροντας πολλούς τύπους ανάλυσης όπως ελέγχους θορύβου και ευαισθησίας.Εργαλεία όπως το MultISIM μπορεί να είναι ευκολότερο στη χρήση και καλύτερα για την πραγματική δοκιμή υλικού, ενώ το Spice είναι ισχυρότερο για λεπτομερείς και προχωρημένες προσομοιώσεις.
ΗΛΕΚΤΡΟΝΙΚΗ ΔΙΕΥΘΥΝΣΗ: Info@ariat-tech.comHK TEL: +852 30501966ΠΡΟΣΘΕΤΩ: Rm 2703 27Ρ Ho King Comm Center 2-16,
Φου Γιουέν Σεν Μόνγκ Κοκ Κονόλ, Χονγκ Κονγκ.